Магнитное чувство человека обусловлено механизмом, зависящим от резонанса света и магнитного поля

Многочисленные организмы используют магнитное поле Земли в качестве сенсорного сигнала для миграции, выравнивания тела или поиска пищи. Считается, что человек не чувствует геомагнитное поле, однако новое исследование подтверждило существование человеческого магнитного чувства и предположило наличие квантово-механического механизма магниторецепции.
Ученые проводившее новое исследование пишут, что они выяснили, что магнитное поле является механизмом, определяющим светозависимую магнитную ориентацию у мужчин, используя эксперимент с вращающимся стулом в сочетании с методом принудительного выбора из двух альтернатив.
Были выделены две группы испытуемых с различными способностями к магнитной ориентации. Магнитная ориентация испытуемых была чувствительна к длине волны падающего света и критически зависела от попадания синего света в глаза.
Важно отметить, что, по-видимому, эти реакции обусловлены резонансным механизмом магнитного поля, о чем свидетельствует нарушение или усиление способности к ориентации радиочастотными магнитными полями на частоте Лармора и зависимость этих эффектов от угла между радиочастотным и геомагнитным полями.
Кроме того, инверсия вертикальной составляющей геомагнитного поля выявила неканонический эффект наклона компаса на магнитную ориентацию. Эти результаты подтверждают существование человеческого магнитного чувства и предполагают наличие квантово-механического механизма магниторецепции.

ВВЕДЕНИЕ
Многочисленные организмы из широкого спектра таксонов, включая птиц, морских черепах, рептилий, насекомых, магнитотаксические бактерии и растения, используют геомагнитное поле (ГМП) в качестве сенсорного сигнала для миграции, перемещения на короткие расстояния, выравнивания тела, поиска пищи, или роста (растения), в зависимости от вида и биологического контекста.
Информация как о магнитном компасе, так и о магнитной карте может быть получена из ГМП; первая необходима для различных видов магниточувствительного поведения. Компас наклона или компас полярности может предоставлять животным информацию о направлении посредством контрастных механизмов: светозависимые радикальные пары в криптохромных флавопротеинах в глазах птиц и светонезависимый железосодержащий биогенный магнетит в бактериях или этмоидной кости лосося.
Считается, что светоиндуцированные радикальные пары, состоящие из радикала флавин-аденин-динуклеотида (ФАД) и радикала триптофана, в криптохромах действуют как датчик магнитного компаса у перелетных птиц через квантово-механический механизм. У этих видов компас наклона активируется синим или зеленым светом24 и нарушается красным светом, что указывает на то, что различные длины волн играют разную роль в поведении, опосредованном радикальной парой21.
Исследования магниторецепции у человека очень ограничены. Широко распространено мнение, что статическое магнитное поле Земли не воспринимается человеком, в то время как переменные магнитные поля, такие как поля силовой частоты и импульсные поля, могут иметь негативные последствия для здоровья и терапевтическое применение, соответственно.
После предыдущих противоречивых сообщений, два последних исследования, использующие различные экспериментальные подходы, подтверждают существование GMF-ответов у людей с резким контрастом. В эксперименте с вращающимся стулом голодные мужчины, но не женщины, были способны ориентироваться в зависимости от синего света на определенное магнитное направление, которое ранее ассоциировалось с пищей в окружающем ГМП31.
Это исследование предполагает, что магниторецепторы находятся в глазах, но не демонстрирует лежащий в основе сенсорный механизм. Напротив, электроэнцефалография показала, что у некоторых людей в условиях темноты происходит снижение альфа-волновой активности мозга.
Наблюдаемая чувствительность к полярности приложенного магнитного поля предполагает механизм, основанный на магнетите. Однако до сих пор существование самого магнитного чувства человека и какого-либо лежащего в его основе механизма далеко не ясно.
Чтобы установить существование и лежащий в основе механизм магнитного чувства человека, мы изучили магнитную ориентацию у мужчин, которые показали замечательную магнитную чувствительность, сочетая метод вращающегося стула с парадигмой двух альтернативных вынужденных выборов (2-AFC), применяя осциллирующие магнитные поля в качестве диагностического инструмента для механизма резонанса магнитного поля, такого как механизм радикальных пар.

РЕЗУЛЬТАТЫ
Дифференциальная чувствительность в окружающей ориентации, реагирующей на GMF
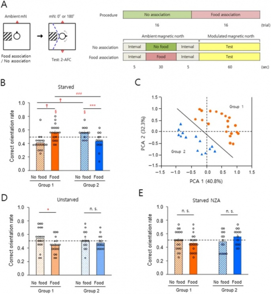
Испытуемых мужского пола морили голодом или кормили нормальной пищей, затем тестировали с помощью метода вращающегося стула в сочетании с парадигмой 2-AFC, которая требовала от испытуемых выбрать одно из двух направлений на магнитной оси север-юг.

Во время фазы ассоциации эксперимента испытуемые с закрытыми глазами и в наушниках выравнивались экспериментаторами таким образом, чтобы оказаться лицом к северному магнитному полю, сидя на вращающемся стуле, и в зависимости от сессии либо обуславливались ассоциировать это направление с едой, либо не обуславливались.
На этапе тестирования, во время которого "модулированный" магнитный север случайным образом устанавливался на истинный магнитный север или истинный магнитный юг, испытуемых просили указать направление модулированного магнитного севера без ссылки на другую информацию, включая визуальные и слуховые подсказки. Тест первоначально проводился при полном видимом свете (350-800 нм) (Таблица S1, #1 и Рис. S1A).

Испытуемые, которые были подвергнуты голоданию для получения значительного снижения уровня глюкозы в крови (Таблица S2), были разделены на две группы. Группа 1 (рис. 1B, слева, n = 20, около 60%) показала значительное увеличение способности правильно ориентироваться при ассоциации с пищей по сравнению с испытуемыми, которые не подвергались кондиционированию, в то время как группа 2 (рис. 1B, справа, n = 14, около 40%) показала значительно более низкий уровень ассоциации с пищей (см. рис. S2 и 1C для кластеризации испытуемых).
В нашем предыдущем исследовании в условиях полной длины волны и света > 400 нм, но не > 500 нм, большинство испытуемых показали значительно правильные магнитные ориентации с ассоциацией с пищей, в то время как остальные не показали.
В попытке объективизировать кластеризацию испытуемых в настоящем исследовании, анализ главных компонент данных, записанных для голодных испытуемых с пищевой ассоциацией и без нее в условиях полной длины волны и > 400 нм света, как показано на рис. 2A,C, позволил получить две группы испытуемых (рис. 1C).
Результаты, показанные на рис. 1B, согласуются с повторным анализом соответствующих данных из нашего предыдущего исследования31 (рис. S3) и показывают, что голодающие мужчины с пищевой ассоциацией были объединены в две группы; одна группа показала значительную ориентацию GMF на модулированный магнитный север по магнитной оси север-юг, а другая — нет. Напротив, когда испытуемых кормили нормально (Таблица S2), в группе 1, но не в группе 2, наблюдалось значительное снижение скорости правильной ориентации с пищевой ассоциацией (рис. 1D).
Затем испытуемых тестировали на определение модулированного магнитного севера, произвольно установленного на истинной магнитной оси восток-запад. Как и результаты на рис. 1B, скорость ориентации при ассоциации с пищей увеличилась в группе 1 и уменьшилась в группе 2, по сравнению с отсутствием ассоциации с голоданием (рис. S4, табл. S2).
В нашем предыдущем исследовании считалось, что окружающий GMF является безусловным стимулом во время фазы ассоциации. Поэтому мы изучили, является ли восприятие окружающего GMF во время ассоциации необходимым для правильной магнитной ориентации по магнитной оси север-юг, как показано на рис. 1B.
В условиях почти нулевого GMF во время фазы ассоциации ни одна из голодающих групп не продемонстрировала значительной разницы в скорости правильной ориентации с ассоциацией и без ассоциации с пищей (рис. 1E), что указывает на то, что восприятие окружающего GMF до теста было необходимо для правильной магнитной ориентации в обеих группах.
Эти результаты показывают, что существуют две группы с различной магнитной чувствительностью при ориентации на окружающий ГМП в зависимости от пищевого контекста.
Статья опубликована в журнале Nature
Comments are closed.